客服热线:
4006-386-586
报单热线:
021-51557521    51557522
账单查询
网上开户
软件下载
资料下载
首页
关于中融
期货学院
投资者教育
客服中心
中融研究
中融资管
营业网点
反洗钱专栏
公司介绍
信息公示
分支机构
子公司
公司动态
诚聘英才
联系我们
期货基础
经验交流
期权介绍
数据中心
法律法规
交易所规则
专项投教
分支机构投教
开户指引
资金存取
交易指南
网上开户
账单查询
下载专区
常见问题
投诉建议
中融日报
中融周报
中融视点
专题报告
部门介绍
资管团队
产品公告
净值信息查询
上海营业部
青岛分公司
杭州营业部
北京分公司
济南分公司
烟台营业部
成都营业部
苏州分公司
合肥营业部
长沙营业部
广东分公司
深圳福田营业部
太原营业部
河北分公司
辽宁分公司
重庆营业部
福州营业部
昆明营业部
温州营业部
沈阳营业部
郑州营业部
反洗钱宣传
分支机构反洗钱
|
中
/
EN
进入
中
|
EN
首页
关于中融
公司介绍
信息公示
分支机构
子公司
公司动态
诚聘英才
联系我们
期货学院
期货基础
经验交流
期权介绍
数据中心
投资者教育
法律法规
交易所规则
专项投教
分支机构投教
客服中心
开户指引
资金存取
交易指南
网上开户
账单查询
下载专区
常见问题
投诉建议
中融研究
中融日报
中融周报
中融视点
专题报告
中融资管
部门介绍
资管团队
产品公告
净值信息查询
营业网点
上海营业部
青岛分公司
杭州营业部
北京分公司
济南分公司
烟台营业部
成都营业部
苏州分公司
合肥营业部
长沙营业部
广东分公司
深圳福田营业部
太原营业部
河北分公司
辽宁分公司
重庆营业部
福州营业部
昆明营业部
温州营业部
沈阳营业部
郑州营业部
反洗钱专栏
反洗钱宣传
分支机构反洗钱
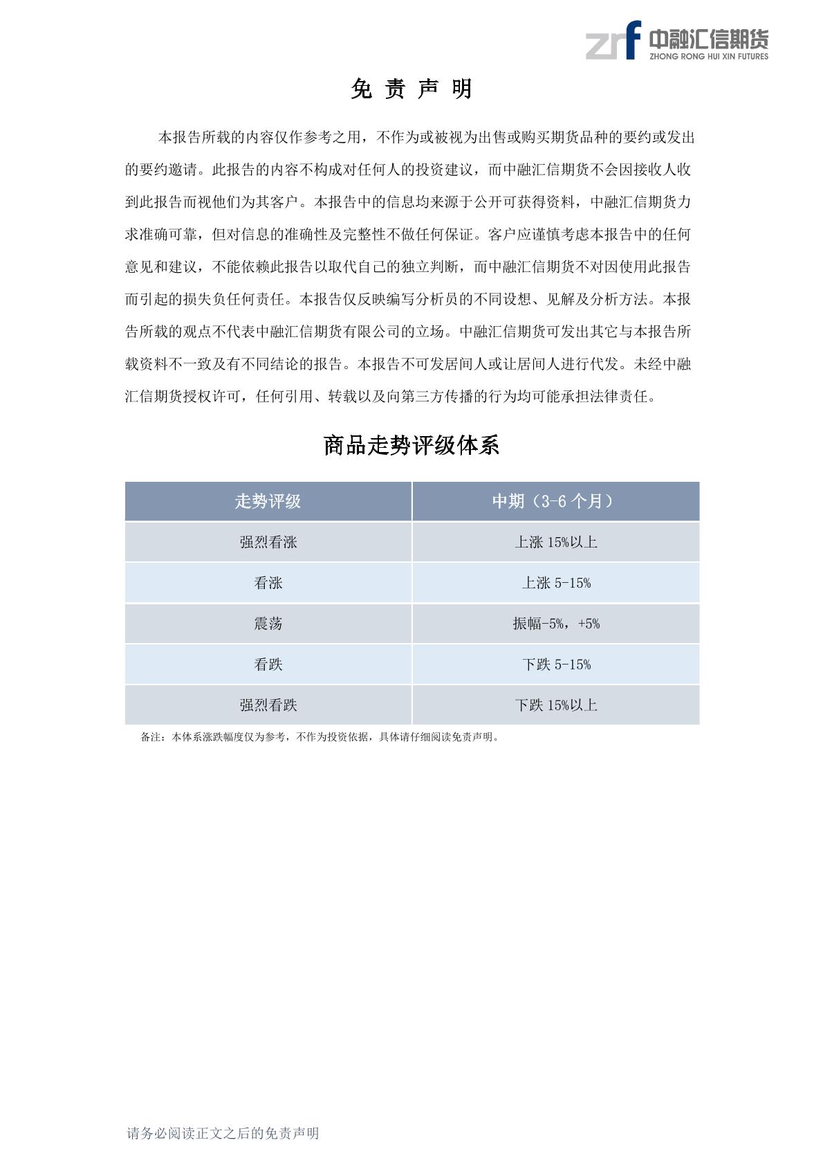
20251013中融汇信期货—原油燃料油周度报告—供应持续增加 宏观风险有扰动
发布时间:2025-10-14
返回
会员登录
登录
忘记密码请联系:021-51557562
【关闭】